图知网
搜索
首页
热门推荐
图片分类
海信波轮洗衣机xqb100
下载原图
相关图片
适用海信滚筒洗衣机三脚架轴承水封油封内筒三角架密封圈配件大全
全新海信全自动洗衣机xqb90
原厂海信全自动波轮洗衣机xqb80
海信滚筒洗衣机xqg80
w3763 xqb65-w3763洗衣机波轮转盘底盘涡轮塑料配件-淘宝网
适用海信滚筒洗衣机门钩门铰链配件大全xqg80/70/60
为你推荐
加厚铝合金罗马杆挂钩打孔窗帘杆轨道单杆双杆白色玫瑰金可在晴天街
数字公关图片-数字公关素材-数字公关插画-摄图新视界
jpg 民国1946年新杭州地图西湖全图 杭州市电子版老地图
如懿传周迅同款压襟十八子挂件汉服茶服旗袍配饰斜襟盘扣吊坠
泡椒拌木耳做法
花坞新村
青春朝气蓬勃奋斗向前;青春活力四射激情奋发;青春信心百倍大展宏图
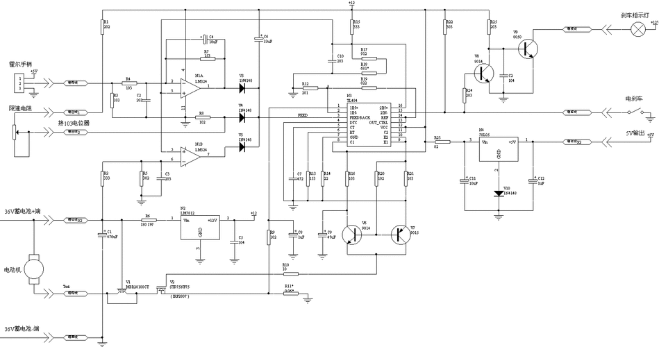
电动车充电器电路图