图知网
搜索
首页
热门推荐
图片分类
temperament woman wallpaper hd
下载原图
相关图片
背景嘛,当然是这些公司最近推出了一些功能强大的
2019 temperament is extremely high with the european one-tra
temperament tassel off shoulder dress气质流苏露肩裹胸连衣裙
korean headband simple temperament net red hair circle ins s
6square earring temperament retro personality ear stud woman
预订the long shadow of temperament
为你推荐
轻轨加颜色简笔画
可以随意带入小说的万能颜值,仙女刘亦菲,忒喜欢大小姐白秀珠
酒店婚宴摆盘花草冷菜装饰刺身点缀围边拼盘创意厨师盘饰用品摆件
帕斯贝奇 近视眼镜男女学生小脸配眼镜超轻纯钛防控镜片青少年儿童
中动mk3钢铁侠手办漫威正版马克发光格纳模型手办
漂亮毛衣及十六种针法
华文视讯@海上风&国学经典故事之《程门立雪》作者:佚名/制作:东方
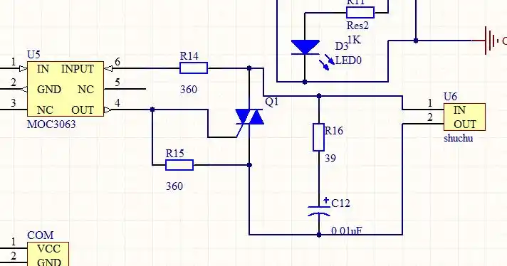
可控硅光耦的原理图