图知网
搜索
首页
热门推荐
图片分类
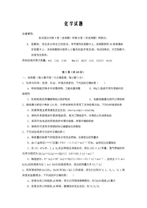
高中高一化学竞赛选拔试卷习题doc2页
下载原图
相关图片
苏教版高中化学必修一专题四硫氮和可持续发展检测题.doc 9页
高中化学选修3期末测试卷
高中化学易错题集
河南省商丘市第一高级中学2019-2020高二上学期期末考试化学试卷word
当前位置:>首页>高中>高中化学>期中试卷>高一下>江苏省镇江市重点
高二化学试卷.doc 5页
为你推荐
prada推出全新女士香水
跳色温柔淑女淡色春季简约美甲图片
容中尔甲经典唱响高原红获杰出歌曲奖
钢琴谱:致爱丽丝
billieeilish拍性感封面照宣传新歌反对性剥削
不要说话-时尚先生主题曲-陈奕迅双手简谱预览3-钢琴谱文件(五线谱
[电脑硬件]出3570k 技嘉z77ud3h
宇智波斑壁纸 # 帅气斑爷壁纸来喽!