图知网
搜索
首页
热门推荐
图片分类
世果汇 智利红李子3斤
下载原图
相关图片
红李子
需要半边红李子的朋友们,绿色自家种的水果,现摘现卖,,又甜又 - 抖音
院里李子红
天然无公害绿色红宝石李子,摘工好
水果红李子图片
红李子图片
为你推荐
抗击肺炎疫情需要用滤料看看际华3521的工厂在做什么
山东苦菜子
素描螳螂步骤图分享@dou 小助手 @抖音创作者中心 汝不知 - 抖音
肾病综合征住院病历.doc
【聊城二手车】2012年5月_二手江淮 瑞风 2012款 1.
动物,狼,可爱的,卡通,婴儿
她因胖自卑下嫁十八线老公,老公却在火了闹离婚,网友:嫁演员风险太大!
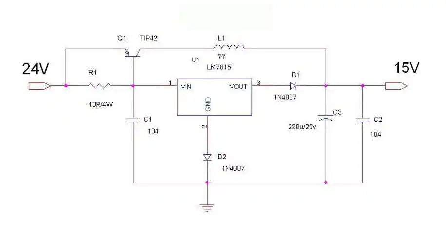
7812扩流电路图