图知网
搜索
首页
热门推荐
图片分类
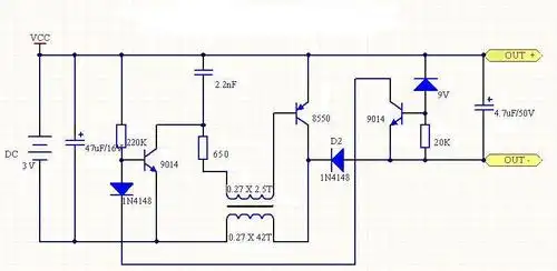
电感式dcdc_升压电路详析
下载原图
相关图片
升压电路mc34063不能正常工作
电感式dcdc升压
求一个高效率升压电路
电感型升压电路广泛应用于各种要求电压高于输入电压的场景,比如
求9v-1w v升压器电路图
二极管的作用boost升压pfc电感并联电路
为你推荐
王一博赵丽颖
金硕珍1204生日快乐##金硕珍月球观测日记##金硕珍似是星辉清朗
重楼七叶一枝花蚤休草河车粉质滇重中药材100g包邮其他药食同源食品
蓝色蜡染布图案
卡通黄色芒果png素材透明免抠图片-其他元素
朱- 堆糖,美图壁纸兴趣社区
图片[6]-[patreon_pixiv]p站画师 cian yo艺术cg插画作品集 [4196200]
这个鼻子是不是非常失败,通天,鼻假体现出原形,鼻子_圈子-新氧美容