图知网
搜索
首页
热门推荐
图片分类
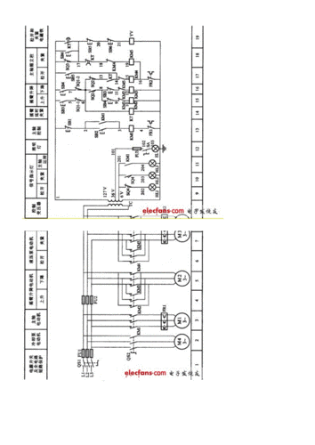
z3050摇臂钻床电路原理与维修doc
下载原图
相关图片
z3050摇臂钻床电气电路图(a3纸)
z3050摇臂钻床电气控制电路.doc 6页
摇臂钻床控制线路
z3050型摇臂钻床电气线路的维修方法解决方案华强电子网
z3050摇臂钻床电气控制系统改进分析
z3050摇臂钻床机床电气实习报告
为你推荐
刘雯
女光头头像图片大全搞笑
日式风格原木家居采光极好闻得到阳光的味道
钟嘉欣二胎产子,曾因前男友一整年没剧播,如今与老公儿女双全
广州时尚国际服饰贸易有限公司
简笔画四格连环画简笔画简单好画的连环画简笔画故事连环画儿童简笔画
杀虫剂药害——毒死蜱
杭州多个小区跳蚤凶猛 居民腿上被咬30处伤口(图)