图知网
搜索
首页
热门推荐
图片分类
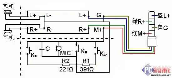
5mm标准的耳机接口_接线图分享
下载原图
相关图片
麻烦问下论坛的大神5芯的带麦克风耳机线怎么连接4个焊点
功放直推耳机_接线图分享
耳机接线图.jpg
耳机内部接线问题
小米手机耳机插头接线
耳机接线红蓝抱着黄色的线怎么接?
为你推荐
看了无数遍!太喜欢秦岚的婚姻观了
指尖精灵美甲带背胶贴纸 优加u 指甲diy贴画饰品粗体英文字母文字
引导教学人物头像照片2020画道文化素描基础五官结构头带手半身像多
出道多年,蔡依林早已成为万众瞩目的人气巨星.
刘畅夏末工业风写真释出 黑白光影洞察人生
纯生牛肉小串烧烤油炸铁板网红商用烤串火锅生牛肉
冲天辫卡通女学生.卡通照片
弹珠跳花绳橡皮筋滚铁环,这些游戏是几代人的童年回忆