图知网
搜索
首页
热门推荐
图片分类
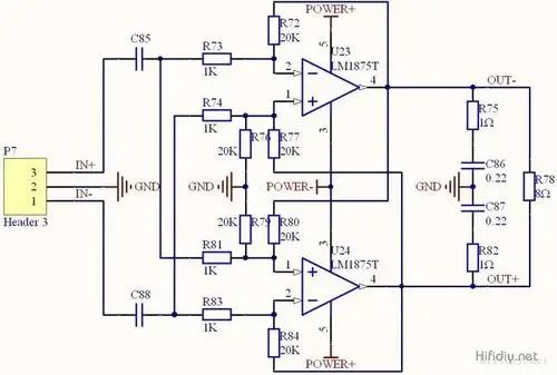
2030功放电路图 行吗
下载原图
相关图片
做个tda7850和pa2030a之类的功放
pa2030a功放板的电路图合集免费下载
功放电路原理图
tda2030a 功放电路
老式功放改 2030a btl 开关电源 单电源
diy制作老式功放改2030abtl开关电源单电源
为你推荐
qq霸气头像男生超拽高清图片男生个性气质真人帅气图片大全
刘亦菲 白纤楚 2017电影《二代妖精之今生有幸》
三星galaxy note 8官方桌面壁纸图片高清大图预览2560x1440_风景壁纸
恶魔与天使
镇魂街3风花雪月篇 #镇魂街3曹焱兵四大守护灵同框 # - 抖音
燃气紧急切断电磁阀
春丽
黄鹤楼