图知网
搜索
首页
热门推荐
图片分类
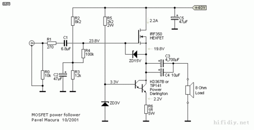
一幅20w单端纯甲类功放电路图,电路十分简单,所用元件很少.
下载原图
相关图片
很成功很纯很简单的甲类功率放大电路欢迎大家仿制及分享
简洁靓声的mosfet单端甲类功放
甲类功放电路图
[分立后级] 求个 -70v甲乙类功放电路图
diy制作diy一款纯甲类mini后级功放
50w超甲类功放电路
为你推荐
北京鬼刀风格风铃冰公主原画cos壁纸写真
另类体验【泡芙先生讲故事】
家养必备小灌木(给阳台带来满满的惊喜) - 农业 - 爱宁信息网
不同规格地板对比看看您家适合哪款
05-08款奥德赛小包围改装本田奥德赛r81大小包围前后唇侧裙尾翼
礼花怎么画 礼花怎么画简笔画 新年礼花怎么画 礼花简笔画-养娃家
中国风镜花水月汇报ppt模板
葱姜去皮洗净切丝,取大一点容器,放入清洗干净的小黄鱼,加入葱,姜丝