图知网
搜索
首页
热门推荐
图片分类
the new fastest optical fiber transmits 1 petabit/second
下载原图
相关图片
transmitters that record in america
us20010014908 - network image scanning system which transmits
data processing apparatus that transmits and receives moving
image forming device that prepares and transmits formatted order
image forming device that prepares and transmits formatted order
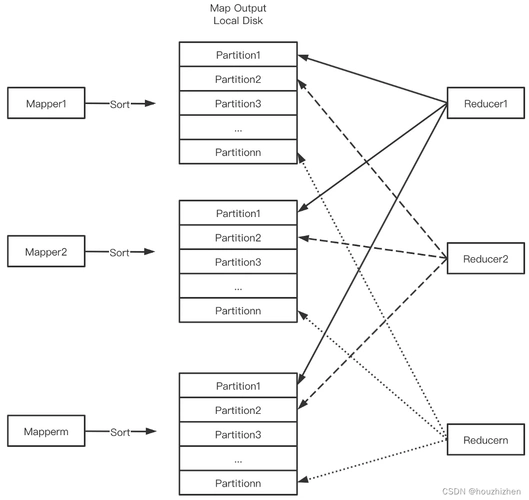
sparkshuffle方案概览
为你推荐
封神第一部票房破12亿,中国神话电影开启新篇章
gzuan古钻珠宝霸气虎头黄金足金3d硬金黑玛瑙虎牙造型男款吊坠yjd0043
孤独伤感男生头像
直到如今才明白,谢霆锋对张柏芝不仅是喜欢,而是用尽全力的深爱
关晓彤工作室
米堆冰川风景名胜区
小黄鸡表情包:搞对象吗 - 小黄鸡亲亲表情包表情
lisa全身照看个爽巨型图集