图知网
搜索
首页
热门推荐
图片分类
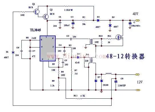
一文把30张电动车充电器电路图工作原理了解的明明白白
下载原图
相关图片
电动车电路图_第1页
电动车线路图
一文把30张电动车充电器电路图工作原理了解的明明白白
这是一个电动车转换器的原理图 但是我看不明白 电路中是否应用到了
电动车充电器电路
48v输入12v输出的直流降压电路: 0zgs116-12011051819483416772.jpg
为你推荐
丛生大叶黄杨北海道冬青树苗木庭院绿化四季常青耐寒围墙绿篱植物
海绵手绘工作室 angelababy
张子枫《#向往的生活#》最新私服解析,乖巧舒服的校园look,洋溢着青春
幼儿园医生头像简笔画
中国地图市级划分轮廓矢量高清可编辑电子版行政区省打印雕刻cdr雕刻
运动女生头像丨四月不减肥六月没人追
普法宣传 | 关于土壤污染防治法,这些你必须知道!
没想到"男人婆"演过这么多剧,古装现代都能把握:实力演员张延