图知网
搜索
首页
热门推荐
图片分类
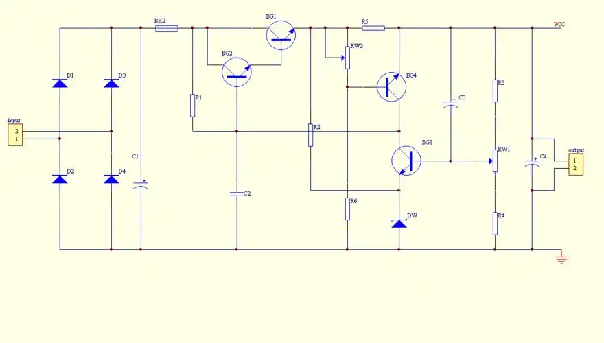
所有分类 工程科技 信息与通信 双极性正负12v输出稳压电源 这个电路
下载原图
相关图片
稳压二极管和稳压电路解决方案华强电子网
开关稳压电源的设计原理分析
直流稳压电源电路原理图
电路工作原理出电压在2.5-24v之间连续可调.
串联型晶体管稳压电源
稳压电源原理图
为你推荐
最新高考数学模拟试题文科全国卷.doc 14页
感恩节感恩遇见摄影图海报
玉湖公园看樱花,花繁艳丽
06-19 12:29) 五星欧证·德棍荣耀·机枪顶端·上不去场·日常仓管
比利时和法国位列二,三位,就现有的人员配置,相信中国女篮和日本有的
这才是八路军真实的样子目光如炬令敌畏惧
古惑仔电影:浩南 山鸡
蓝染惣右介的所有形态(蓝染最强最帅的形态)-acg人物百科