图知网
搜索
首页
热门推荐
图片分类
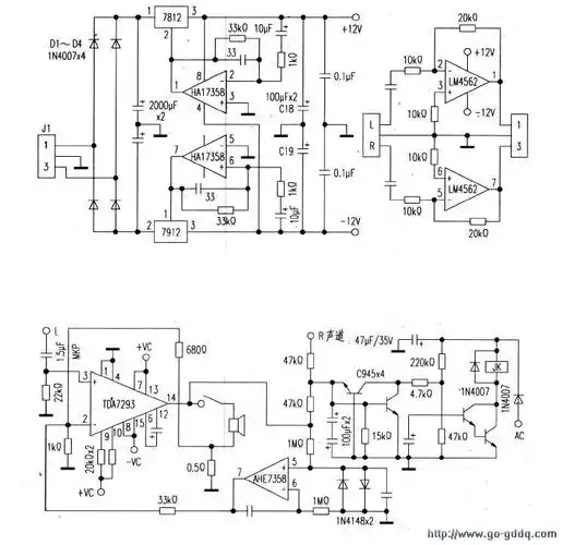
tda7057aq功放电路图
下载原图
相关图片
音色圆润细腻的hi-fi大功率dmos集成功放tda7293-其他光电实用电路图
tda7294/tda7293单声道功放板 官方标准线路设计 带整流电路
低音炮功放电源电路
500w功率放大器电源电路图
两种运放的音质对比:两种运放用在该电路中其细腻圆润甜美的胆味均
lm1875t发烧音频功放diy搭棚电路图分享
为你推荐
蒲巴甲梁洁官宣分手!王鸥,徐冬冬受牵连,2年前就已订婚!
圆柱
路易威登louis vuitton pallas托特包经典老花帆布单肩斜挎包 女款
例1,如图梯子的各条横档互相平行, ∠1=100°求∠2 的度数.
牛人用电瓶自制卡丁车,当其行驶在道路上时回头率超高
小美人鱼爱丽儿简笔画
睡觉的小老鼠可爱的灰色啮齿动物
精灵梦叶罗丽第八季的主要人物为什么没有黑香菱的位置