图知网
搜索
首页
热门推荐
图片分类
校长出的小学生"神题",竟然难倒了数学老师!你敢来做吗?
下载原图
相关图片
小学六年级经典难题奥数题最新精编
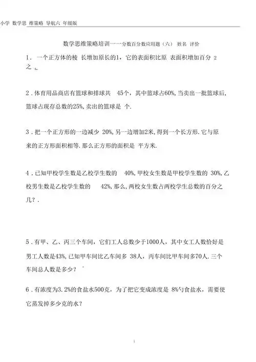
小学六年级数学难题:百分数应用题6
人教版六年级上册数学易错题难题练习题1.docx 7页
这4道小学数学智力题,难倒很多大学生,老师:一般人做不出来!
5道小学智力题,学生难哭了,家长愁得直挠头,老师也很无奈!
现在的小学数学题有多难?看到题目后,网友:我需要重新上小学!
为你推荐
泡芙
动漫精美图片第四期(工作细胞)
彼岸花纹身手稿
战神升天高清壁纸
叙府蓝标大曲500mlx6瓶浓香型白酒整箱纯粮食酒光瓶酒口粮酒45度6瓶
男孩全身简笔画欣赏
老冰棍居然出了老冰棒!怎么才知道!00#清凉解暑小宝贝 #一 - 抖音
转运聚财表文 开光红纸 祭祀 符咒祈福 ∕疏文 表文 道教用品