图知网
搜索
首页
热门推荐
图片分类
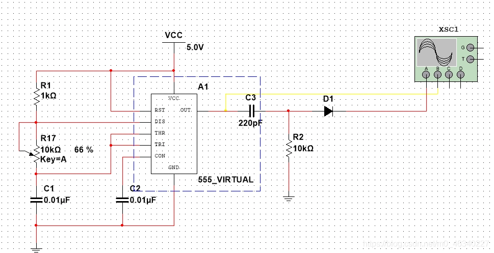
蓝桥杯ne555方波发生电路分析
下载原图
相关图片
ne555构成的开关电源电路
使用ne555实现的延时开关电路
【精选】proteus仿真之电路之ne555的基本应用_ne555单稳态触发器
ne555触摸延时灯电路制作附视频
使用ne555来制作一个简单的频率可调的波形发生器_55
怎样用ne555设计一个定时电路要求蜂鸣器定时2秒
为你推荐
发育研究室制作《0到18岁儿童青少年身高体重标准差单位数值表》男女
男生头像 陈伟霆
谢楠个人资料图片,吴京老婆谢楠个人资料介绍(谢楠性感写真照来了)
初中如果决定走美术专业,可以更早的针对美术考试去学,基本功方面可能
简单漂亮的手工折纸钻石
清纯校服女生校园的清纯穿校服的女孩
跑狗4.jpg (鲜明)
椅子上坐人简笔画 椅子上坐人简笔画画法