图知网
搜索
首页
热门推荐
图片分类
您有一条未读信息请于明早900在天然氧吧中奔跑
下载原图
相关图片
2022年7月14日,湖北宜昌,游客在秭归县九畹溪景区漂流享受清凉.
周末在宜昌九畹溪漂流
盛夏,我们一起到九畹溪漂流去!
全靠浪的九畹溪十人小分队感怀完毕,迅速投入到漂流前的准备中,全体
买神农架酒 送九畹溪漂流
一路尖叫欢笑, 3000多名游客湖北九畹溪水上体验激情漂流
为你推荐
af1刮刮乐权志龙联名刮开效果图好看吗 权志龙耐克联名有女码吗
平安扣吊坠玉坠挂绳打结方法.ppt
中华冷兵器 戚家刀 - 抖音
nba季后赛16强可爱卡通壁纸20132014赛程
faded光遇琴谱自用
曼听公园(云南4a级景区)曼听公园是西双版纳最古老的公园,有 - 抖音
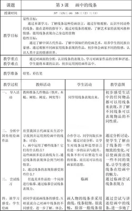
人美版三年级下册美术教案全册表格式-5,第3课 画中的线条
卡西欧手表说明书