图知网
搜索
首页
热门推荐
图片分类
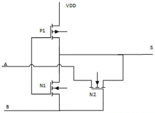
一位全加器实验电路方法的研究
下载原图
相关图片
全加器:除本位两个数相加外,还要加上从低位来的进位数,称为全加器.
无忧文档 所有分类 工程科技 电子/电路 一位二进制全加器 号如图所示
一种基于finfet器件的一位全加器的制作方法
电子电路领域,特别涉及一种基于finfet器件的单轨电流模一位全加器
数字电路与逻辑设计:用74138实现一位全加器!
一种带复位功能的低功耗全加器电路的制作方法
为你推荐
港影:第五巨星刘德华
女人,女孩,女士,人,背影,沉思,站,头发,波浪,摇摆,自然,悬崖,雾,旅行
万能钥匙电影_wifi万能钥匙_万能钥匙什么样
阉鸡5-6斤 公
离别唯美文字
形容一个人在山巅的头像图片点击鼠标右键下载
tired emoji icon design
爆裂飞车2最后的战斗守护天元宇宙星座战士义不容辞