图知网
搜索
首页
热门推荐
图片分类
美化环境公益主题简笔画捡垃圾讲卫生捡垃圾讲卫生捡垃圾简笔画怎么画
下载原图
相关图片
首先在顶部写出【全国助残日】,中间画出一个人扶着一个残疾人,底部画
招募青年学生南澳公益行活动
全国助残日简笔画教程 全国助残日简笔画步骤
志愿者简笔画
关键词:简笔画友善简洁平面广告平面设计公益海报创意公益海报模板
社会实践活动的简笔画节水宣传画简笔画内容有关爱老人公益简笔画我们
为你推荐
新版《倚天屠龙记》中的金花婆婆,揭开面具后颜值竟然这么高
杜鹃的短发是什么样的
金科 商标公告
大明帝国覆灭后,1644年南明福王朱由菘称帝南京,史称南明王朝.
求蝎子图片唯美一点作为qq头像
保龄球卡通手绘插画装饰打保龄球运动
一群紫色的蚂蚁
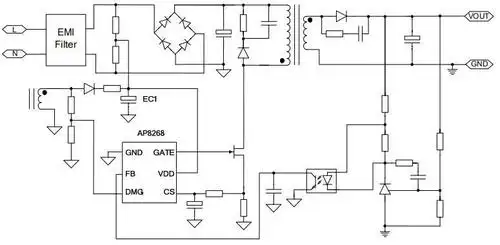
8脚电源管理芯片电路图