图知网
搜索
首页
热门推荐
图片分类
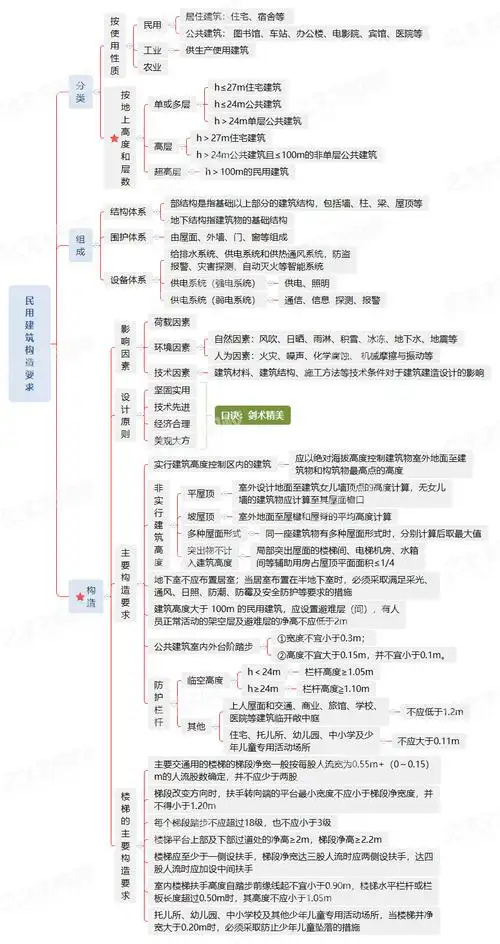
二建建筑思维导图
下载原图
相关图片
二建考生必备建筑工程思维导图
二建思维导图2图3题轻松学会市政工程混凝土施工通用技术
二建《建设工程施工管理》工程量清单计价思维导图
建筑结构思维导图
二建考生必备|《建筑工程》思维导图
2020年二级建造师市政实务二建市政思维导图
为你推荐
李沁机场
黑巧克力_百科ta说
第五人格手绘第六期作品赏析本期主题爱哭鬼
寻找一张ss501的图,五个人一起的,摆了个星星的手势,很独特的pose.
《大男当婚》貌美多金的徐若云看上平凡的徐峥,原来是这个原因
对视开心笑的情侣
女儿国简谱(歌词)-张靓颖/李荣浩演唱-电影《西游记女儿国》主题曲1
【图】乌鲁木齐市米东区部分区域路段下月11日起限行货车(图)