图知网
搜索
首页
热门推荐
图片分类
tda双声道功放电路
下载原图
相关图片
我想做个tda2003功放,提点建议吧
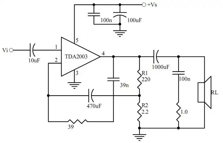
tda2003设计的功放电路原理图
再次改进tda2003小耳放
用tda2003组成的有源功放电路
tda2003功率放大器电路图
专业功放电路图制作的高保真ocl功放电路
为你推荐
王俊凯文字图
美元素假发女短发斜刘海圆脸修脸真人发丝全头套真发全真发套手织
cn108669895a_一种手动与电动一体化的翻折床在审
文字粗体格式图标
中国,凉山彝族自治州传统火把节
重点解析丨氯水的成分与性质
两只手指图片
007马克笔配色