图知网
搜索
首页
热门推荐
图片分类
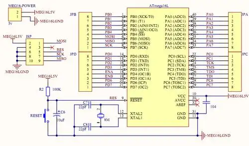
开机显卡信息花屏是bios出错,bios损坏也会导致装不上系鸵,显卡电路
下载原图
相关图片
显卡供电1.png
双显卡切换电路分析
msv280显卡的电路原理图免费下载
2013-08-24 15:19aisgs9| 分类:显卡 分享到: 按默认排序|按
求rt8152e的工作条件hpg4集成显卡电压不出
求acer3680集成显卡版本的图纸
为你推荐
女生侧脸头像图片大全高清唯美好看的图片头像女生气质侧脸
罗山职中美课锐捷电子商务专业2021辛丑牛年diy年历竞赛
男式短裤的裁剪尺寸
underscore男款浅灰色翻领卫衣|cardigan
作为领航版的g1代系列产品,xct95l7又有哪些亮点呢?徐工吊车最新上市
占星术中的月相?
上海三育教育管理有限公司
日本的珍贵动物,经常被当作狐狸的替身,银狐犬到底有多可爱?