图知网
搜索
首页
热门推荐
图片分类
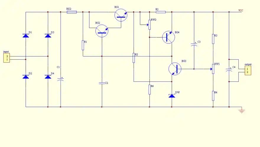
12v整流稳压电路问题
下载原图
相关图片
所有分类 工程科技 信息与通信 双极性正负12v输出稳压电源 这个电路
12v稳压电源设计实验报告
12v开关稳压电源电路图
稳压电源原理图
12v1a电源适配器电路图
求自制基于lm317简易可调稳压电源?
为你推荐
普鲁士威廉二世的路易斯维多利亚公主,现任西班牙王太后索菲娅的外
321粉红三叶草#angelababy为女性健康发声##angelababy#最适合证件照
梦见胳膊流血
红蜘蛛二斑叶螨特效药持效期50天花卉草莓果树通用型 - 抖音
擅长:暂未定制 参与团队:电力 向ta提问私信ta 图中是三开单控接法 1
骰子一到六表情包~~↓↓↓微信摇骰子功能大家可能多多少少都用过
棒针打毛线拖鞋花样图纸大全,初学者编织
手绘自然景观与山和