图知网
搜索
首页
热门推荐
图片分类
约会大作战诱宵美九桌面壁纸下载1
下载原图
相关图片
约会大作战(诱宵美九)
约会大作战(诱宵美九)
约会大作战美九约会(美九男装)
约会大作战诱宵美九78演唱会
原创看了那么久的约会大作战,你知道精灵妹子们的识别代号吗?
【吾人随缘至上】《约战:精灵再临》诱宵美九时装樱色恋歌演示
为你推荐
自拍背景图
经典的电影加菲猫颜色圆润短粗的小扁脸,被加菲吸引的大概都会爱这个
王者荣耀:国服第一韩信归位,寂然完成王者百星,那个男人回来了
自制便签黑白
精算养老金中级八档养老金1077998的计算和重算
伊莉雅
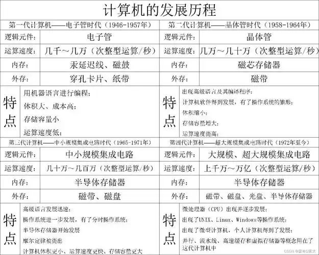
【计算机组成原理】详谈计算机发展历程