图知网
搜索
首页
热门推荐
图片分类
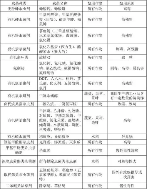
农药的分类大全每个从事农业的都值得一看
下载原图
相关图片
2019年全球及中国农药行业发展概况未来发展趋势及中美贸易摩擦对农药
无公害农产品生产中禁止使用的化学农药种类
常用农药通用名称与商品名称对照表
农药分类情况介绍
三,植物源农药品种 主要品种有:烟碱,鱼藤酮,苦参碱,除虫菊,茚楝素
2017新增登记数量前10农药品种出炉:吡唑,草铵膦领跑
为你推荐
花海中的美女图片壁纸
福袋安井鱼籽2500g麻辣烫关东煮冒菜豆火锅丸子其它生肉制品
凡是幼儿自己能做的,应该让他们自己去做!(著名教育学家 陈鹤琴)
自制* qq名片背景 纯文字
[安利]好看的游戏男cos分享
求问怎么锁边欧根纱啊
幼儿简单的芭比娃娃简笔画图片,图片,简笔画-学笔画
一群朋友在享受户外晚会