图知网
搜索
首页
热门推荐
图片分类
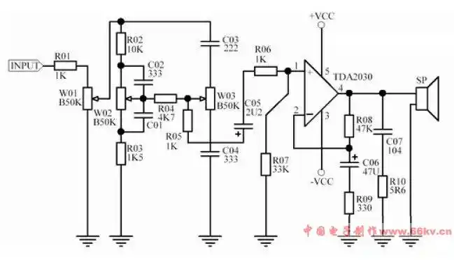
tda2030a电路图tda2030a单电源低音炮电路图的问题
下载原图
相关图片
tda2030a 功放板由一个高低音分别控制的衰减式音调
求助功音响放管五脚tda2030a各引脚功能? - 云知
diy一个tda2030a功放器,需要哪些零件,各部分要怎么焊接?
0双声道纯后级tda2030a音响diy功放板 电子diy套件 pcb空板
hifidiy论坛-小弟做了tda2030a双声道功放,可是btl接
tda2030a模块功放板,左右声道分别接喇叭时正常,同时
为你推荐
说实话,《仙剑奇侠传2》已经被我通关了很多次,但一直没有搞懂这个"喂
最理想的燕麦片瘦身吃法 我们找到了!
朋友圈九宫格凑图 白底图 圣诞节🎄元素 圣诞节准备发的朋友圈凑图
布雷斯特大理石砖装修效果图-亚细亚瓷砖
场景修图
卡通双面胶简笔画
上海陆家嘴城市建筑高清夜景图片壁纸 06 5120*2880
蝉的口器看起来软软的,它是怎么从树下吸食汁液的?