图知网
搜索
首页
热门推荐
图片分类
sd6863典型应用电路图
下载原图
相关图片
sd6800 使用手册-v1.
qj005--tf卡典型应用原理图
pbtl(双声道并联单声道)输出应用电路图 (说明:应将左右声道的sd脚
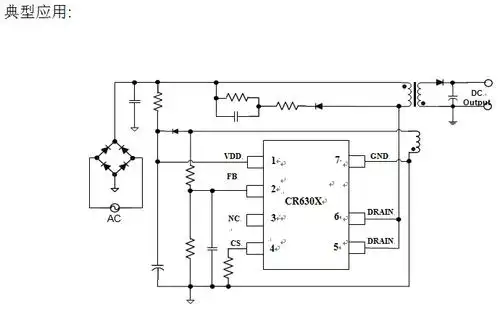
cr6300,cr6301直接替换ob2500n,ob2500p应用设计指导书
直流数控可调稳压电源的设计-aet-电子技术应用
利用发光二极管作压电信号发生器显示电路图
为你推荐
《海贼王》里明哥竟然后悔吃了线线果实,全因为后来得到了这些更强大
龙源热水泡脚害人使用泡脚丸要注意正确的泡脚方法
韩国恐怖悬疑电影哭声(韩国恐怖片哭声解析) - 红豆知识网
第43天东坡肉简单记录了绘画过程#坚持画画100天 #插画#美食绘画
随叫随到(放鸽子)_放鸽子_随叫随到表情
悟空小时候超可爱,龙珠_卡通动漫头像_我要个性网
莜面条条图片
闪电乌云天气灾难gif动图_动态图_表情包下载_soogif