图知网
搜索
首页
热门推荐
图片分类
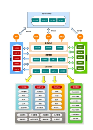
二,消费品ipd流程架构
下载原图
相关图片
工作流程 #组织架构 #岗位职责 # - 抖音
流程管理与集成平台架构图
软件开发研发流程图-在线免费绘图工具,在线er模型设计,云架构图设计
流程管理与集成平台架构图
企业架构之业务架构
供应链金融平台系统架构 完整流程图
为你推荐
99.#妻夫木聪 - 抖音
大公鸡剪纸步骤图解大全
矮霸老桩原生骨里红红梅盆景
心形树下的情侣图片
二十四节气(三)_插画师尼雅-站酷zcool
数控车床刀具清单
以上就是关小雨的刷图策略,需要说明的是,虽然关小雨
僵尸之夜恐怖获得高分