图知网
搜索
首页
热门推荐
图片分类
该事故发生后,经过丰县消防救援大队送检,应急管理部消防救援局天津
下载原图
相关图片
扭转定责结局的《道路交通事故认定书》"胡荣春不愧为是一名中共党员
交通事故认定书复核交通事故赔偿
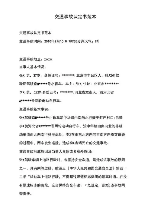
交通事故认定书范本
不是事故责任认定书
路路口发生一起小型轿车与宠物犬相撞,造成宠物犬死亡的道路交通事故
天津车祸致1死37轻伤官方追尾的大客车载有高中学生
为你推荐
iu2019首尔演唱会blueming4k30p高清修复
橙色沙发yyds
我去上学啦潘玮柏图片
会迎接他的最终命运,而 《贝利亚前传·卡拉法尔大帝篇》也要开始了
插图显示了一个穿着红色夹克和红色针织帽子的快乐小女孩站在滑雪板上
盐与肉的时光曲 火腿生吃还是熟食-dr.pizza比萨学院 上海中萨实业有
3原创作品插画创作习作手绘山海经陆吾老陈577as0410山谷中的城657as
小老鼠