图知网
搜索
首页
热门推荐
图片分类
人教版数学四年级下册期末测试试卷【易错题】
下载原图
相关图片
2022年小学四年级数学下册期末试卷及完整答案
四年级下册苏教版数学第四五单元测试卷#单元测试卷#小学数学 - 抖音
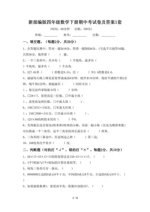
新部编版四年级数学下册期中考试卷及答案1套
四年级数学下册:第三单元检测卷4套 答案_后台_网络_来源
四年级数学下册第3单元运算定律试卷无答案新人教版试题
苏教版四年级数学下册试卷期中测试
为你推荐
徐子淇不愧是"千亿儿媳",穿抹身材小礼裙挡不住贵气,天生贵妇命
其它 乐乐幼儿园区角活动------益智区 写美篇益智区规则: 1
刘耀文扑面而来的帅
【余杭验客】穿越五千年,"玉"见良渚
apple wood roasted peking duck.
东兰县举行升国旗唱国歌仪式
「小萌球」微信表情包
每日中药熊胆粉