图知网
搜索
首页
热门推荐
图片分类
一串红-天目山植物-专业词典
下载原图
相关图片
一串红
一串红热烈燃放的红炮仗
01441975年作一串红水彩纸本
彩铅手绘——一串红提_素描教程绘画学院_零二七艺考
彩铅手绘一串红得发紫的提子吧!_素描教程绘画学院_零二七艺考
手绘的一串葡萄. 水果葡萄园葡萄酒素描. 复古矢量照片
为你推荐
卧室衣柜的6种颜色搭配方案第3种最特别
女生头像校园风穿校服小清新2020我这么可爱是不是你的最爱
2006年获演艺家颁发我最喜爱女影星金奖,凭电影《天生一对》获ua全港
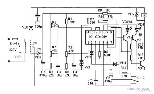
电冰箱保护器控制电路电路工作原理:当市电正常时,经变压器 (900x550
石斑鱼不为人知的雌雄同体
265_226gif 动态图 动图
我家的装修风格是简约式的,装什么样的木门比较好?
临期印尼oreo奥利奥黑白巧克力味夹心饼干248g儿童解馋办公室零食