图知网
搜索
首页
热门推荐
图片分类
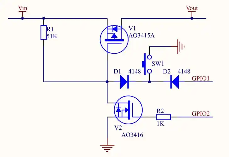
一种具有定时功能的电子开关电路的制作方法
下载原图
相关图片
按键开关电路方案设计
一键式电子电源开关电路图
简单的一键开关机电路问题 第2页 (amobbs.com 阿莫电子技术论坛)
该轻袖式电子开关电路由电源电路和控制电路组成,如图3-72所示.
一键开机电路 第1页 (共2页,当前第1页) 你可能喜欢 一键开关机电路
该轻触式自锁电子开关电路由电源电路,单稳态电路,受控多谐振荡器
为你推荐
喜欢我的伊蕾娜嘛 #魔女之旅 #伊蕾娜 #二次元老婆 - 抖音
暑假我和妈妈一起看了《三毛流浪记》
g322-1~4:《钢筋混凝土过梁》(2013年合订本)
11张适合5到8岁孩子们玩的立体迷宫图纸免费下载-红豆饭小学生简笔画
各种pvc管模具
小手拉大手文明一起走(倡议书)————图说文明路线图
关闭了视图的梨生长在梨树枝与树叶在阳光下
床架子排骨架1.8床板支撑架折叠钢架定制1.5龙骨架床架排骨架