图知网
搜索
首页
热门推荐
图片分类
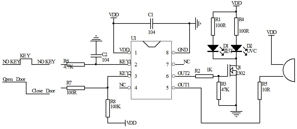
一种紫外线杀菌灯电源制造技术
下载原图
相关图片
cn213373943u_一种紫外线消毒灯有效
34,紫外线杀菌灯接线电路
8分钟定时紫外线杀菌灯芯片,杀菌消毒器芯片,uv消毒灯手机消毒盒ic
一种紫外线消毒灯防误操作电路的制作方法
探照灯,红外线灯,碘钨灯,钠灯接线电路34,紫外线杀菌灯接线电路35
移动紫外线灯定时与电源开关连接线路图
为你推荐
主持人汪涵从卫视一哥到无人问津他到底经历来什么
宋亚轩超话#宋亚轩王牌对王牌#叮咚 幼崽小小轩来啦 宋亚轩从小就好看
2017韩国历史《军舰岛》高清mp4电影视频在线观看
阅江楼石狮子
普洱茶生茶散茶云南勐海古树纯料老树春茶原产地茶厂散装茶叶1斤
旺旺旺仔牛奶铁罐装礼盒245ml12
红黑时尚大气创意图形京剧文化京剧海报
小时候的安娜公主,卡通造型.