图知网
搜索
首页
热门推荐
图片分类
任丘市慰问访谈30位志愿军老兵追本溯源永续传承抗美援朝精神
下载原图
相关图片
任丘市慰问访谈30位志愿军老兵追本溯源永续传承抗美援朝精神
纪念中国人民志愿军抗美援朝出国作战70周年主题展览
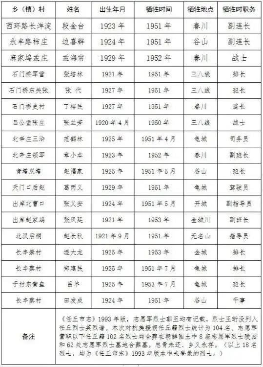
抗美援朝战争烈士名录(三)
下表是抗美援朝时期志愿军首长们的年龄,向他们致以崇高的敬礼!
《共和国不会忘记》全国参战老兵名录 五卷>邻水援老抗美老兵群英谱.
合阳县抗美援朝部分烈士名单
为你推荐
曾舜晞
原创60岁国宝女演员的人生故事不婚但精彩非凡
十二星座性格大全
一念永恒
宋小宝从潘长江身高上找自信,从没低头看过人,曾志伟突然被点名
长征组歌(七)到吴起镇_歌谱简谱_哆来咪123曲谱网
一折熬粥锅 煮粥_天际电粥堡煮粥全自动电顿锅陶瓷熬粥锅家用希稀饭锅
粉色的ins风格卧室装修满足你的少女心这么装太美了