图知网
搜索
首页
热门推荐
图片分类
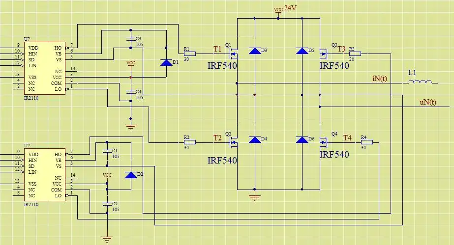
12v逆变60v 我想用12v电池逆变成60v来驱动电动车,功率要能驱动电动车
下载原图
相关图片
怎样做一个12v转220v的变逆器?
60v转12v 转5v 双组输出电源ic gs60125
sl3062 dcdc 6v-60v转12v 5v 3.3v/1.
12v升压电路图汇总大全十款12v升压电路原理图详解
输入12v5a输出600v100ma直流逆变器电源电路
车用12v转5v接口电路实绘图
为你推荐
轻盈梦幻,唯美浪漫. #明星动态# #明星穿搭# #赵露思
粘土创意画
《王者荣耀》大乔流口水无遮挡黑丝御姐大图
生日快乐 儿童画
朝拜队伍经过香云路上的"佛选名山"石
华为m6平板10.8英寸scm-al09 4 128g(lte)
初音未来
舟山普陀山锦屏山庄1晚 双人普陀山等多景点可选