图知网
搜索
首页
热门推荐
图片分类
【中考语文】人教版初中语文阅读理解答题的技巧 - 知乎
下载原图
相关图片
初中语文阅读理解解题技巧集锦.doc
小学语文阅读题答题技巧公式
小学语文阅读理解答题技巧大全
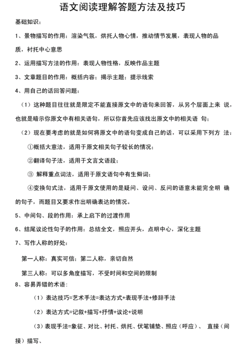
语文阅读理解答题方法及技巧-20210629053601.docx-原创力文档
五年级语文阅读理解答题技巧-20210816055233.docx-原创力文档
阅读理解答题方法与技巧
为你推荐
舒畅出席活动遭遇"死亡打光",看起来妆容有点油,幸好自身底子好|礼服
表情包会动的小猪猪太可爱了(*)
安志杰:颜值高,身材好,反派"打星"中最强肌肉男_电影_武打_工作
珍珠项链女925银感气质轻奢双层叠戴颈链新款锁骨链夏方形白贝母项链
畅游古都开封(二)
siemens 西门子 西门子电蒸箱 hb25d5l2w 电蒸箱 原装进口 22升蒸汽炉
花边钩针图解
文艺鲜花桌子背景图免抠素材免费下载_觅