图知网
搜索
首页
热门推荐
图片分类
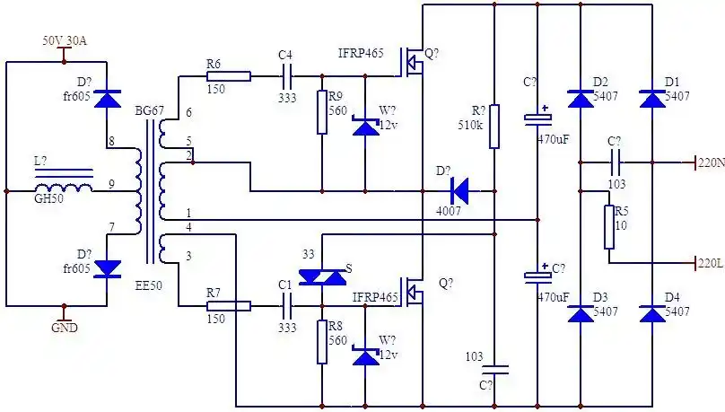
彩电开关电源电路图
下载原图
相关图片
开关电源芯片ld7575资料及应用线路-报警控制电路图-电子产品世界
开关电源电路图大全
开关电源电路原理图
ld7575203d61200ancp1271fan7602fan6755
开关电源电路图
开关电源原理图
为你推荐
杜海涛妈妈交换人生观后感家人在身边就是最温暖的港湾
西安地铁7号线什么时候开工 - 抖音
day 7.day 7 雅江-理塘-亚丁 理塘海拔4000 - 抖音
瑜伽裤女高腰提臀弹力紧身裤打底裤跑步健身透气运动裤女翘臀塑形
住友sh360hd5挖掘机
风干咸带鱼干500克 野生带鱼干货咸带鱼海鲜干货干带鱼特产包邮
泰顺翁山翁氏宗祠
杀死伊芙 第二季 剧照