图知网
搜索
首页
热门推荐
图片分类
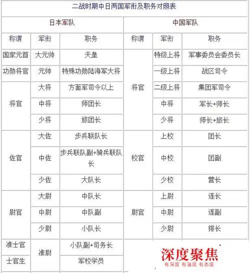
军士长分几级,军士长是什么级别(解放军一级军士长究竟是啥职务)
下载原图
相关图片
日本的师团长是什么级别的官
副团军人资历章怎么编?
军衔级别,在肩章上以二杠三星表示什么?
电视剧里的营长,团长,师长在军衔上就属于校官.
"上尉"团长和"上校"连长之间的区别是什么?级别最高的是谁?
我军除三个主力师外还有九个留守警备团团长授什么军衔
为你推荐
侯明昊个人出道八周年
满背纹身图片_背部老传统新传统纹身图案
张若昀早期微博##张若昀14年腹肌照
吉他谱弹唱.#旅行中忘记 #袁娅维 #吉他谱 - 抖音
93加菲猫头像大放送95
2年前岛山十七号100507插画-艺术插画王者荣耀 四大美女q版旗袍秀5年
mountain adventure auburn adventure film festival ja
18日起,东海海域将开展实际使用武器训练