图知网
搜索
首页
热门推荐
图片分类
24v转5v芯片,高输入电压,低压降线性稳压器具有高纹波抑制
下载原图
相关图片
24v转5v正常 (原文件名:24to5.jpg)
3v 1. 实用24v转5v电路,主电源芯片: lm2576s-5
5v升压至24v电路图及原理有吗
搞软件的要设计电源转换板24v转5v电流600ma左右求教个方案
24v转5v 2a
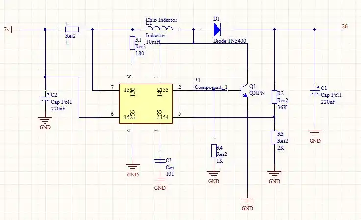
24v转5v电源电路图
为你推荐
三只手图片
冰上的尤里 #尤里#维克托 #维克托勇利 - 抖音
求电梯吊钩在广联达怎么布置,最好有截图步骤说明
仙气动漫女生头像|我喜欢一年四季,只是因为四季有你
cba全明星周末扣篮大赛预赛精彩上演
【错峰出游】云浮新兴龙山温泉酒店自助早餐 无限次温泉亲子套餐 –
350 legend"传奇"口径步枪resolute mk4_legend_温彻斯特公司_雷明顿
1-4:ilka曲绘5:官图6-9:ilkas os#cytusⅡ