图知网
搜索
首页
热门推荐
图片分类
求高人指点,关于蒸汽机锅炉内的一个疑问?
下载原图
相关图片
清华大学:《工程热力学》第七章 蒸汽动力循环
干饱和蒸汽朗肯循环(图中循环6-7-3-4-5-6)与同样初压力下的过热蒸汽
供热工程之蒸汽系统
htri 5-蒸汽动力装置循环(3学时)ppt
蒸汽压缩式制冷循环原理图及计算
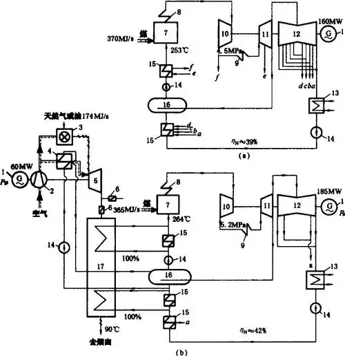
蒸汽动力发电厂的联合循环改造
为你推荐
让人过目不忘的头像 高清好看高雅有气质的微信头像图片_微信头像
非主流唯美旳心大图
柳智宇《人生每一步都算数》自序1
男生这5种发型,会让女生怦然心动!尤其第3种,很有男神潜质!
早期宇宙中的巨型黑洞之谜:小黑洞的爆炸或是关键
年前找工作的必选项,还没找到工作的赶紧联系我吧周末双休,节假日带薪
人民卫士纪念广场由广场和纪念塔组合而成,广场上设置人民卫士纪念碑
你认识we战队吗?