图知网
搜索
首页
热门推荐
图片分类
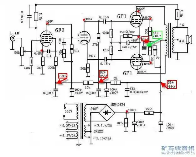
准备做6p1并联单端,请各位大佬看看电路图有没有问题
下载原图
相关图片
6p1单端常规接法与三极管接法之简单比较
新手diy的6j1推6p1单端电子管小功放
俺的6j1推6p1响了,但是电压有点问题,做过此电路的朋友帮俺分析一下
练手的6p1单端
请大侠们帮我分析一下这个6p16j1电路
6p1单端4w.gif
为你推荐
迷你世界金柚柚激活码无限使用!
鬼妻
加油你是最棒的演员阵容官宣 马思纯搭档邓伦高能来袭
画面上的白衣天使形象是张弛春节期间手绘的,而背景里一对年轻恋人
体育运动精美图集【第一篇】
高中常见化合物电子式.pdf 8页
跆拳道励志标语健身房墙贴 武术道馆3d立体墙贴 仁义礼智信墙贴
硅藻泥轻奢新中式 让人惊艳