图知网
搜索
首页
热门推荐
图片分类
mini2021款20tcoopers经典派
下载原图
相关图片
2021款minicooper艺术家
mini2021款15tcooper赛车手21年3月上牌1万公里兴
2021上海车展宝马mini可爱到家
2021上海车展宝马mini可爱到家
2021款迷你宝马mini男人的梦想自己欣赏
行宝马求购同款车系已为3369位用户找到心仪车辆mini mini 2021款 2
为你推荐
民国年制青花喜字罐
"好写字,写好字"——龙腾学校硬笔书法比赛二(4)班优秀作品集
赏诗词,品人生(15)古诗词中的清风明月
海神唐三头像
同人立绘伽罗太华
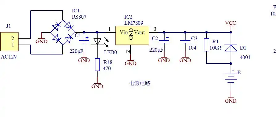
根据电路图写出电源电路分析过程
2021年家居流行色!这么多种美到窒息的颜色,总有一款你会喜欢
凯翔事业虎都男装骆驼户外服饰鞋包集合店开业大吉大利!