图知网
搜索
首页
热门推荐
图片分类
华为p9 plus 是2k屏幕吗
下载原图
相关图片
华为p9两个版本参数对比华为p9整体的做工非常扎实,从用料到细节处理
华为mate9和华为p9哪个值得买
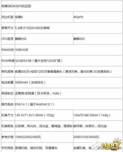
内存,摄像头,电池容量,操作系统等等,通过下面这张荣耀8和华为p9参数
华为p9和vivox9哪个好
下载吧 软件教程 手机教程 正文屏幕参数 小编点评:由于p9曝光的资料
6万 安兔兔曝华为p9详细配置
为你推荐
北京顺义区丽斯花园内别墅上线阿里资产拍卖
时尚酷炫现代感美发海报美景素材
还记得康熙微服私访记的小桃红吗她现在长这样
听着外面的鞭炮声,满腔心酸,所有的事情都有尽头,可唯独思念没 - 抖音
qq情侣头像动漫可爱型,动漫情侣头像
长乐客栈 | 扬州最好的古典园林酒店
安泰路斯轮胎1720寸anlocus运动型系列静音湿地防滑舒适操控卡客车
六人间a型(2f~8f)-687690