图知网
搜索
首页
热门推荐
图片分类
知足常乐字画脚印斗方手足情深宝宝周岁礼物正方形装饰画手写真迹
下载原图
相关图片
知足 商标公告
人生哲学,知足常乐!
知足_艺术字体_字体设计作品-中国字体设计网_ziti.cndesign.com
知足常乐图片
最大的祸患是想要的太多避免祸患最好的办法是知足
【钻石字体】知足常乐荷花书法字体风景钻石画
为你推荐
张少华同志逝世
美式复古叠穿牛仔衬衫女内搭春秋季新款港味宽松百搭长袖衬衣外套
没事别喊我 - 蘑菇头躺摇椅表情包
射雕英雄传之九阴真经
喜欢枪械是本能,没见过真家伙,看到图片都激动
灌篮高手高清壁纸大图,壁纸类别:动漫,分辨率:1920x1080
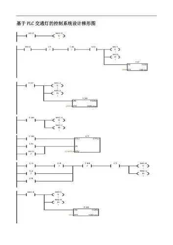
plc交通灯梯形图
汤圆酱防疫儿歌