图知网
搜索
首页
热门推荐
图片分类
稍息跨立
下载原图
相关图片
稍息立正站好一连最可爱版
稍息是左脚还是右脚
立正稍息队列会操知多少
稍息立正又燃又飒
迷彩青春 | 稍息!立正!开始文传第一课
军训直击|稍息,立正,向右~看齐!
为你推荐
陈乔恩现身油光满面大笑双下巴抢镜
温柔气质动漫女头像(21张)
沙雕头像
海量高清情侣唯美精选锁屏壁纸图片大全(二)
关键词:动物花纹素材 龙 鸟 海马 豹子 骆驼 猫 动物 素材 花纹 图案
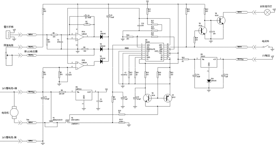
电动车充电器电路图
活动作品もしもし睡柱我妻善逸4k超燃合集不要心动挑战
手上的蝴蝶古风手绘