图知网
搜索
首页
热门推荐
图片分类
ne5532单电源放大
下载原图
相关图片
谁有4558d单电源电路图?
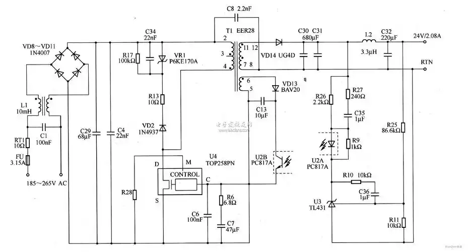
图37.5v,15w开关电源的电路
但是,其实是指这种运放在与逻辑电路对接时,允许使用单电源供电
50w输出开关电源电路
老式功放改2030abtl开关电源单电源
单电源互补对称电路
为你推荐
在家宅着,经过两个多月的宅家今天几姐妺相约乐山七星海棠大姐新家
原神最高处到达办法(送1-2个紫装)
风行大西北之二十:骊靬古城
【收银台简约柜台转角图片】收银台简约柜台转角图片大全_好便宜网
深圳市深鑫精密机械有限公司
凤头百灵,这名字就充满了诗意和神秘感,让人不禁想要探寻它的奥秘.
都知道奇门遁甲,但是它的来历你知道吗?
邪魅二次元男生头像 二次元黑暗冷血风格男生头像