图知网
搜索
首页
热门推荐
图片分类
11岁的时候整过牙,下面没拔,上面拔了左右虎牙后面的两颗.
下载原图
相关图片
虎牙拔掉后凹陷的图片小孩拔出的牙小孩拔虎牙图片拔下来的虎牙7岁
刚刚拔了一颗牙,你们见过这么大这么长这么恶心的虎牙吗
可想而知虎牙根是有多长拔掉了歪歪扭扭的虎牙(根部都很歪)希望以后的
这虎牙能不能拔
拔过牙的地方牙龈凹陷了,有人经历过这样的吗
拔牙
为你推荐
优雅气质的旗袍美女#旗袍# #旗袍写真# #旗袍美女
14岁的刘亦菲《金粉世家》白秀珠民国风大小姐,真太美丽了
可爱日系甜美动漫女生头像
云梦山南天门 云梦山南天门位于河南省鹤壁市淇县云梦山风景区 - 抖
沫兮 精美拽姐超酷一对两张闺蜜头像
毛晓彤穿紫色纱裙真的好美,陈翔为啥放着这么美的不要去要江铠同_感情
2018年流行"波波头"短发7款,30~40岁职场女性,不用天天打理
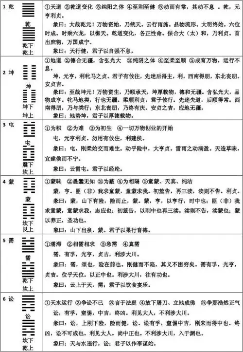
六十四卦的简义如下表