图知网
搜索
首页
热门推荐
图片分类
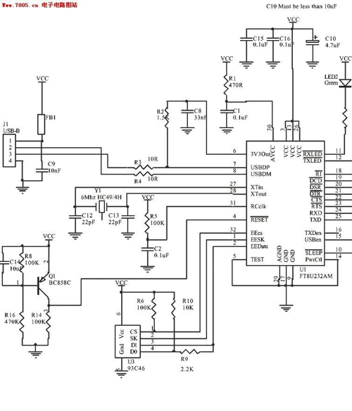
usb 通讯接口电路原理图
下载原图
相关图片
usb下载电路
帮我分析这个usb电路图
usb原理
usb接口电路
usb各型转串口电路图
外置usb供电与内置锂电池供电自动切换电路深度解析
为你推荐
老司机们,开车时你们的右手在干嘛呢.
芬兰小飞鼠简笔画
林志玲,素颜照
跳绳简笔画跳绳简笔画儿童画
中国,传统,浮雕
大雄和哆啦a梦收拾行李回去了,可是任意门出现了问题,只能用竹蜻蜓
圣贤教育 改变命运 我被十三所学校开除 胡斌 【高清版】
新国风插画植物元素荷花荷叶练习画画步骤