图知网
搜索
首页
热门推荐
图片分类
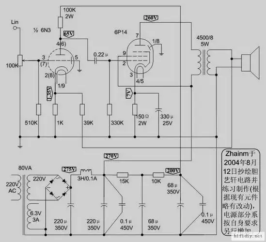
日本mj杂志的6p14小单端制作完成
下载原图
相关图片
12au7(6n1) 6p14单端.jpg
ef86十el846p14单端功放一台
好料好工好声音的6p14单端胆机
03 关于6p14单端胆机音色的调整
求个6p14 单端 图纸
6p14单端求教
为你推荐
锂锰一次性电池 cr1632纽扣电池 环保无汞胎压计电池 130毫安
我找一张左眼是红色右眼是紫色的动漫白发古装少女图片
卡通小龙滑雪简笔画
3岁穿棍大颗粒城堡积木宝宝幼儿园木质男孩女孩儿童启智玩具1
选票认真填写填写选票分发选票主会场投票贴封条展示票箱监票人员展示
辽宁男篮 感谢@大田vision @蟹小龟 提供的图片素材 - 抖音
新能源公司形象墙效果图
图装满啤酒的玻璃杯