图知网
搜索
首页
热门推荐
图片分类
打瘦腿针过程图详解注射瘦腿针的全过程
下载原图
相关图片
生长激素到底该怎么注射呢
新冠疫苗可以在腿部接种吗
得肚皮都是青一块紫一块,后来肚子渐大,捏不起了,我就转为扎大腿内侧
大腿外侧肌肉注射
胰岛素注射技能,你get到了吗?
搞定宝宝疫苗接种第一步妈妈实战心得
为你推荐
跟着耶稣走) / 南窗听雨编辑相关歌谱:[钢琴谱]跟着耶稣走 官方合弦
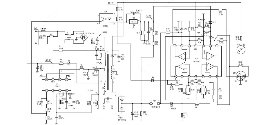
通用电动自行车充电器电路分析及维修图文教程(3842芯片)
【跑车世界】裸露的暴力跃马!银色法拉利f12 trs
capcom《大逆转裁判2 成步堂龙之介的觉悟》正式公布
成都踏浪水上乐园官宣6月3日盛大开园.特惠价仅需29.9一票 - 抖音
白族民居云南白族文化墙体彩绘壁画墙绘白族民居彩绘
生日快乐表情包
离你一米"……特殊时期,保持适当距离,既是保护自己,也是保护他人,"一