图知网
搜索
首页
热门推荐
图片分类
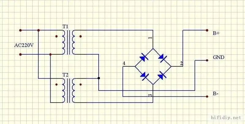
变压器输出的两根线怎么改双电源?
下载原图
相关图片
双电源低音炮制作求助怎么使用桥式整流产生正负12v和15v的电压
两个单绕组可以用桥式整流组成双电源用吗?
整流电路,滤波电路及稳压电路
整流滤波电路图
仅用五个元件的正负对称双电源电路图
在滤波电容的容量较大的情况下,电路刚接通的瞬间,整流二极管将承受
为你推荐
arsis携手品牌代言人景甜开启自然艺术之旅
2024年第一轮满月##发条微博晒晒圆月亮
243_233gif 动态图 动图
17岁,北川景子扮演了《美少女战士》里的"火星"而走红!
生态透水地坪 透水混凝土 无砂透水 胶粘石露骨骨料地面 专业施工
50中考倒计时黑板展板中考倒计时黑板展板521高考倒计时艺术字黑板
标准足部反射区图从足部调理全身
浙江金辉船务直接出售2009年浙江造17358吨单壳散货船